ゲームやアニメなどの映像作品に使われるCG技術を手掛けているのがCGデザイナーです。そんなCGデザイナーになるには、どのようなスキルが必要なのでしょうか。
本記事では、CGデザイナーの概要や仕事内容、必要なスキルなどについて解説します。CGデザイナーに興味のある方は、ぜひ参考にしてみてください。
CGデザイナーとは

CGデザイナーとは、コンピューターを使って2Dや3Dのグラフィックを制作する職業です。ゲームやアニメ、映画など、エンタメ分野で広く活用されているほか、近年は建築分野での設計にも利用されています。
多様な業界で必要とされており、幅広い用途で需要が高い職業です。
CGクリエイターとの違い
CGデザイナーと似た職業にCGクリエイターがあります。両者に大きな違いはありませんが、あえて区別するなら以下のとおりです。
| 職種 | 特徴 |
| CGデザイナー | CGでデザインを作成する人を指す |
| CGクリエイター | CG制作をする人全般を指す |
CGデザイナーは主にデザインを手がけるのに対して、CGクリエイターはより広くCGを扱う職種と考えるとよいでしょう。
CGデザイナーの仕事内容
CGデザイナーは、さまざまな工程を経ながらCG作品の完成に導きます。CGデザイナーの主な仕事内容は以下のとおりです。
- モデリング
- リグ
- アニメーション
- テクスチャリング
- ライティング
- レンダリング
これらのCGデザイナーが行う仕事内容について詳しく見ていきましょう。
①モデリング
モデリングは、ゲームやアニメなどで使用されるキャラクターや背景、アイテムなどの3Dモデルを構築する作業です。事前に用意したデザインをもとに、専用のモデリングソフトを使用して立体形状を作り上げます。
モデリングの出来が作品のクオリティを大きく左右するため、CGデザイナーのなかでも重要な工程です。
また、モデリングについて詳しく知りたい方は、以下の記事を参考にしてください。モデリングの作成手順やソフトの選び方などについて解説しています。
②リグ
リグは、作成した3Dモデルに関節を設定する工程です。アニメーションするための仕組みを作り、自然な動きができるように調整します。
③アニメーション
リグが組まれたモデルに実際にアニメーションをつける工程です。キャラクターの歩行や走行、表情だけでなく、乗り物や道具、背景の動きなど、作品内で動く要素すべてが対象になります。
そのため、リアリティのある動きをつけるために、人体構造や物理挙動への理解も求められます。
また、以下の記事では、3DCGソフトであるMayaを使ってアニメーションを作成する方法について紹介しています。アニメーション作りの注意点やコツも解説しているので、どのような流れでアニメーションが作られているのか知りたいCGデザイナー志望の方は、ぜひこちらも参考にしてみてください。
④テクスチャリング
モデルにテクスチャをつける工程です。素材の色味や光沢、質感などを表現し、モデルのリアリティを高めます。
画像を貼り付けるイメージで作業を進めていきます。
⑤ライティング
ライティングは、シーン内に配置する光源を調整し、光の強さや方向を設定する工程です。光の演出によって時間帯や感情などの表現が変わるため、作品全体の雰囲気づくりに欠かせない作業です。
⑥レンダリング
レンダリングは、完成したシーンをコンピューターに計算させ、最終的な画像や映像として出力する工程です。最終的な品質につながる、CGデザイナーとして重要な工程となります。
CGデザイナーに必要なスキル
CGデザイナーになるには、主に以下のようなスキルが求められます。
- デッサン力
- ソフトウェアの操作スキル
- コミュニケーション能力
CGデザイナーに必要なスキルを知っておくと、効率的な学習ができます。これらのCGデザイナーに必要なスキルについて見ていきましょう。
①デッサン力

CGデザイナーには、光の当たり方や質感、奥行きなどを正確に捉える力が必要です。これらを理解するためには、観察力や表現力が求められます。
デッサン力を磨くことで、CGデザイナーとしてよりリアルな表現ができるようになるでしょう。
②ソフトウェアの操作スキル
CGデザイナーには、用途に応じたさまざまなソフトの操作スキルが必要です。3DCGを制作する場合はMayaや3ds Max、Blenderなどの3DCGソフトを操作するスキルが求められます。
2DCGを制作する場合は、IllustratorやPhotoshopといったグラフィックソフトを使いこなす必要があります。
また、モデルのテクスチャリングの際によく使われるPhotoshopの使い方を学びたいなら、Photoshop基礎セミナー講習がおすすめです。Photoshop基礎セミナー講習なら、短期間でPhotoshop特有の概念や機能を学べます。CG作成に活かせるカリキュラムもあるので、CGデザイナーに興味のある方は、ぜひこちらもあわせてチェックしてみてください。
セミナー名 Photoshop基礎セミナー講習 運営元 GETT Proskill(ゲット プロスキル) 価格(税込) 29,700円〜 開催期間 2日間 受講形式 対面(東京・名古屋・大阪)・ライブウェビナー・eラーニング
③コミュニケーション能力
CGデザイナーは、多くの職種と協力しながら制作を進める職業です。そのため、コミュニケーションがうまく取れないと、認識のズレや作業の遅れが発生し、プロジェクト全体に影響が及ぶ可能性があります。
また、クライアントとの打ち合わせで意図を正しく共有できない場合、修正が増えたりトラブルにつながったりすることもあります。そのため、円滑にやり取りできるコミュニケーション能力は、CGデザイナーには欠かせないスキルといえるでしょう。
CGデザインに必要な3Dモデル作成のやり方
CGデザイナーになるには、3Dモデルの作成スキルは欠かせません。ここでは、代表的なモデリングソフトであるBlenderを使い、サイコロの3Dモデルを作る方法を紹介します。
どのような流れでモデリングを行うのかチェックしてみてください。
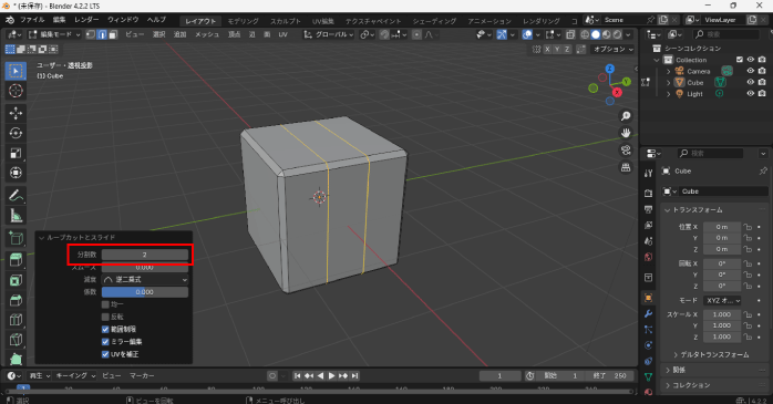
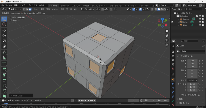
①サイコロの面を分割する
Blenderを起動したらデフォルトの立方体を選択し、Tabキーで編集モードに切り替えます。画面左上にある「辺選択」をクリックしたら、Ctrl+Bキーでベベルをかけて、角に丸みを加えましょう。

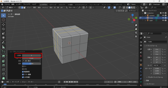
続いて、サイコロの目を配置するために、1つの面を9つに分割します。Ctrl+Rキーで縦のループカットを入れ、2回クリックして確定後、左側メニューの分割数を「2」に変更してください。

同じ手順で横方向にもループカットを入れて、分割数を「2」に設定します。最後に縦と交わる向きで再度ループカットを追加し、こちらも分割数を「2」に変更します。

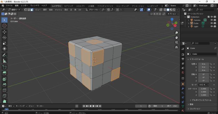
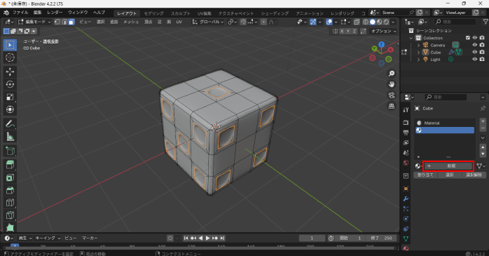
②サイコロの目を作成する
サイコロの特徴である「目」は、凹みをつくることで立体的に表現できます。まず、画面左上にある「面選択」をクリックし、Shiftキーを押しながらサイコロの目になる面をすべて選択してください。

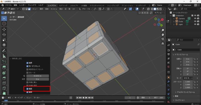
選択できたら、Iキーで差し込みを行い、左下のメニューから「個別」にチェックを入れましょう。

続いて、Alt+Eキーから「個々の面で押し出し」を選び、内側に押し出して凹みを表現します。

さらに形を整えるために、モディファイアープロパティを開き、「モディファイアーを追加」の「生成」から「サブディビジョンサーフェス」を選択してください。「ビューポートのレベル数」を「4」に変更すると、サイコロの目が丸みを帯びた見た目に変化します。

最後に、画面上部の「選択」にある「選択の拡大縮小」から「拡大」を選択しましょう。
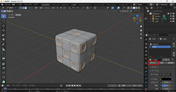
③サイコロの目にマテリアルを設定する
モデルが完成したら、サイコロの目にマテリアルを設定して色をつけていきます。まず、マテリアルプロパティを開き、プラスアイコンをクリックして、「新規」を選択してください。

新しいマテリアルが追加されるので、名前を「black」に変更します。ベースカラーを黒に変更したら、「割り当て」をクリックしましょう。

画面右上のアイコンから「マテリアルプレビュー」に切り替えることで、割り当てたマテリアルを確認できます。
次に1の面を選択して、画面上部の「選択」にある「選択の拡大縮小」から「拡大」を選択します。
同じ要領で、マテリアルプロパティからマテリアルを追加し、名前を「red」に変更してください。ベースカラーを赤に変更し、「割り当て」をクリックすれば、1の目だけ色を変えられます。

以上でサイコロのモデリングの完成です。
また、Blenderを使ったモデリングの方法をプロから学びたいなら、Blender基礎セミナーがおすすめです。Blender基礎セミナーなら、実践に即した課題をこなしながら3DCG制作に必要なスキルを身につけられます。モデリングはもちろん、テクスチャリングやアニメーションの方法なども学べるので、CGデザイナーに興味のある方はぜひ詳細をチェックしてみてください。
未経験からCGデザイナーになる方法
未経験からCGデザイナーになるには、以下のような方法で学習する必要があります。
- 独学で学ぶ
- 専門学校で学ぶ
- 講座で学ぶ
適切な学習方法を選ぶことで、未経験からでもCGデザイナーへの道は開きます。これらのCGデザイナーになるための学習方法について見ていきましょう。
①独学で学ぶ
CGデザイナーに必要なスキルを独学で身につける方法です。具体的には、CGクリエイター検定や画像処理エンジニア検定など、CGデザインに活用できる資格の取得を目指すのがおすすめです。
専用の書籍も豊富にあるので、自己学習が得意な方はまず独学から始めてみるとよいでしょう。
②専門学校で学ぶ
CGデザイナーに必要な知識を学べる専門学校で、腰を据えて学習する方法です。専門学校なら長期的に学べるので、しっかりとしたスキルの土台が整います。
また、就活も力を入れて行えるため、CGデザイナーとして働きたいなら現実的な選択肢といえるでしょう。
③講座で学ぶ

CGデザイナーに必要なスキルが学べる講座を受講する方法です。CGデザイナーで役に立つのは、3DCGソフトやグラフィックデザインソフトの操作スキルです。
Blender基礎セミナーでは、無料で使える3DCGソフトであるBlenderの使い方を一から学習できます。実際にモデリングする方法や、アニメーションを適用する方法などを学べるため、受講するだけでCGデザイナーに必要なスキルが網羅的に身につきます。
基礎から順に学べるので、3DCGソフトを触ったことのない完全な初心者にもおすすめの講座です。
セミナー名 Blender基礎セミナー 運営元 GETT Proskill(ゲット プロスキル) 価格(税込) 29,700円〜 開催期間 2日間 受講形式 対面(東京・名古屋・大阪)・ライブウェビナー・eラーニング
CGデザイナーについてのまとめ
今回は、CGデザイナーの仕事内容や必要なスキルなどについて紹介しました。CGデザイナーは、映像制作やゲーム制作などで立体的な表現を行う職種です。
未経験からでも目指せる職種なので、興味のある方はぜひ自分に合った方法で学習するところから始めてみてください。