さまざまな分野で広がりを見せている生成AIですが、3DCGソフトのBlenderでも活用が可能です。
本記事では、生成AIをBlenderに導入する方法について解説しています。生成AIを使って作業を効率化したい方は、ぜひ参考にしてみてください。
Blenderとは

引用:Blender
Blenderは3Dモデルやアニメーションを作成できる3DCGソフトです。オープンソースで提供されているため、完全無料で利用できます。
Blenderの機能を拡張できるアドオンも豊富に提供されており、無料ながら高品質な3DCGを作成できるのが魅力です。さらに、設定によって日本語表記に変えることができるため、直感的に操作できるのも特徴です。
生成AIとBlenderを組み合わせることでできること
生成AIとBlenderを組み合わせれば、以下のようなことができるようになります。
- AIアシスタント
- 3Dモデルの生成
- テクスチャの生成
- ライティングの設定
これらのできることについて確認していきましょう。
①AIアシスタント
AIアシスタントを活用すれば、テキストで「オブジェクトを回転させる」「マテリアルを適用する」といった指示を出すだけで、Blenderが自動的に操作を行ってくれます。
定型作業を手動で行う必要がなくなるため、効率的に操作できるのが大きな魅力です。
また、わからない機能の使い方や操作方法もサポートしてくれます。
②3Dモデルの生成
3Dモデル生成ツールを使えば、自動で3Dモデルを生成できます。生成したモデルはBlenderにインポートするだけで使用でき、一から形状を作り上げる手間を省けるのが魅力です。
3Dモデルが生成できるおすすめツールは以下のとおりです。
| ツール名 | 特徴 |
| Luma AI |
|
| Meshy |
|
| Ponzu |
|
3Dモデル作成を自動化できれば、制作効率が大幅にアップするでしょう。
また、Blenderがどのようなソフトなのか知りたい方は、以下の記事を参考にしてください。Blenderの画面の見方や基本操作などについて解説しています。
③テクスチャの生成
本来リアルなテクスチャを作るには時間をかけて試行錯誤する必要がありますが、生成AIを使えばワンクリックで画像をもとにテクスチャを生成できます。現実に近いマテリアルを瞬時に作れるため、モデルのリアリティを手軽に高められるのが特徴です。
制作工程を効率化したい場面で役立ちます。
④ライティングの設定
生成AIを活用すれば、シーンに最適なライティングを自動で調整できます。光源の位置や強さ、影の表現などをAIが補正してくれるため、短時間で照明を設定可能です。
生成AIとBlenderを組み合わせるメリット

生成AIとBlenderを組み合わせるメリットには、以下のようなものがあります。
- 業務効率が上がる
- 品質が上がる
- コストを削減できる
これらのメリットについて見ていきましょう。
①業務効率が上がる
生成AIを導入することで、定型的な作業を自動化できます。これにより、ユーザーはよりクリエイティブな業務に時間を割けるようになるでしょう。
結果として、制作全体のスピードが向上し、効率的にプロジェクトを進められるようになります。
また、Blenderのスキルを向上させて業務効率を高めたいなら、Blender基礎セミナーがおすすめです。Blender基礎セミナーなら、Blenderの使い方を体系的に学べるため、段階を踏みながらスキルアップできます。気になる方は、ぜひ詳細をチェックしてみてください。
セミナー名 Blender基礎セミナー 運営元 GETT Proskill(ゲット プロスキル) 価格(税込) 29,700円〜 開催期間 2日間 受講形式 対面(東京・名古屋・大阪)・ライブウェビナー・eラーニング
②品質が上がる
生成AIをうまく活用することで、照明のバランスやテクスチャの質感などを高精度に調整できます。その結果、従来よりも高品質なモデルやシーンを短時間で構築できるケースが増えるでしょう。
③コストを削減できる
AIによる自動化によって業務時間を大幅に短縮できるため、人件費や外注コストの削減につながります。限られた予算や人員で開発を進める場合、生成AIはコスト削減の強力な手段となるでしょう。
生成AIを使ってBlenderを操作する方法
対話型の生成AI「Claude」を使って、Blenderでオブジェクトを自動操作する方法について紹介します。大まかな手順は以下のとおりです。
- Claudeのデスクトップアプリをダウンロードする
- BlenderMCPをダウンロードする
- Pythonをインストールする
- uvをインストールする
- Claudeの設定を行う
- Blenderの設定を行う
- ClaudeでBlenderを操作する
これらの手順について詳しく見ていきましょう。
①Claudeのデスクトップアプリをダウンロードする
まず、Claudeのデスクトップアプリをダウンロードするために、Claude公式のダウンロードサイトを開きます。使用しているOSのダウンロードリンクをクリックしましょう。

続いて、ダウンロードされた「.exeファイル」を開いて「始める」をクリックしてください。

Googleアカウントかメールアドレスを使ってサインインが必要ですが、今回はGoogleアカウントでサインインを行います。
「Googleで続ける」をクリックします。

利用規約の同意にチェックを入れて「続ける」をクリックしてください。

電話番号を入力し、届いたコードで認証を行いましょう。

次に、「Claudeを無料で使用」から無料のFreeプランを選択します。

「理解しました」をクリックします。名前と興味のある分野を登録して「始めましょう」をクリックすると、Claudeの登録は完了です。

②BlenderMCPをダウンロードする
次に、BlenderとClaudeを連携するためのBlenderMCPをダウンロードします。
BlenderMCPのGitHubページを開き、「Code」から「Download ZIP」をクリックしましょう。

ZIPファイルを展開すれば、連携の準備はOKです。
③Pythonをインストールする
次に、プログラミング言語「Python」の実行環境を構築します。Pythonの公式サイトを開いて、「Download Python」のリンクボタンをクリックしてください。

ダウンロードしたファイルを起動し、セットアップを行います。「Install Now」をクリックすれば、Pythonがインストールされます。
④uvをインストールする
Pythonがインストールできたら、BlenderMCPのGitHubページを開き、「Installation」の項目から「Install uv」のリンクを開きましょう。

使用しているOSのタブに切り替えて、記載させれているコマンドをコピーしてください。

次に、Windowsキー+Rキーでコマンドプロンプトを起動します。コピーしたコマンドを貼り付けてEnterキーを押すと、uvがインストールされます。

⑤Claudeの設定を行う
続いて、Claude自体の設定を行います。BlenderMCPのGitHubページを開き、「Claude for Desktop Integration」のコードをコピーします。

Claudeアプリを開き、左上のハンバーガーメニューをクリックし、「ファイル」から「設定」を開きましょう。
開発者メニューから「設定を編集」ボタンをクリックします。

Claudeのフォルダーから「claude_desktop_config.json」ファイルを開きます。「Claude for Desktop Integration」でコピーしたコードを貼り付けて、Ctrl+Sキーで保存すれば、Claudeの設定は完了です。

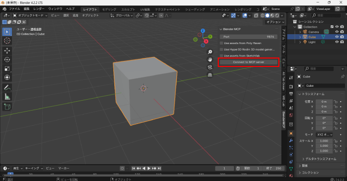
⑥Blenderの設定を行う
最後に、Blenderの設定を行います。画面上部の「編集」メニューから「プリファレンス」を開きます。「アドオン」メニューを選択し、右上にある下向き三角形のアイコンをクリックしてください。
「ディスクからインストール」を選択します。

「blender-mcp.main」フォルダーから「addon.py」をダブルクリックしましょう。

続いて、Nキーでサイドバーを表示し、「BlenderMCP」タブを開きます。「Connect to MCP server」をクリックすれば、ClaudeとBlenderのすべての設定は完了です。

また、Blenderのインストールがまだ済んでいない方は、以下の記事を参考にしてください。Blenderの始め方や基本的な使い方について解説しています。
⑦ClaudeでBlenderを操作する
実際にClaudeを使ってAIでBlenderを操作してみましょう。Claudeを開き、プロンプトにBlenderを操作するための文章を入力してください。
今回は、「円柱のオブジェクトを生成して」と指示を出して、なにもない状態から円柱のオブジェクトを生成ました。

このように、Claudeを活用することで、Blenderオブジェクトの操作をAIを使って行えます。
一から3Dモデルを生成するのはまだ精度が足りませんが、モデリングのサポートツールとしては活用できるでしょう。
また、Blenderの使い方をプロから学びたい方には、Blender基礎セミナーがおすすめです。実際にモデリングやアニメーションを作成しながらBlenderの使い方を学べるため、効率的に実践的なスキルが身につくでしょう。
Blenderに生成AIを導入する際の注意点
Blenderに生成AIを導入する際は、以下の点に注意が必要です。
- 期待した結果にならない場合がある
- 導入コストがかかる場合がある
- スキルの向上を阻害する場合がある
これらの注意点について見ていきましょう。
①期待した結果にならない場合がある
生成AIは学習データに依存しているため、必ずしも高品質な結果が得られるとは限りません。特に複雑な3Dモデルや独自性の高いデザインでは、期待通りの結果が得られないケースもあります。
そのため、生成AIにすべてを任せるのではなく、あくまで補助的に活用し、最終的な調整は自身で行うことが大切です。
②導入コストがかかる場合がある
高性能な生成AIツールの中には、有料ライセンスが必要となるものも少なくありません。また、Blenderに連携させるための初期設定や環境構築に時間や手間がかかる場合もあります。
コストや工数を十分に考慮した上で、必要な機能を選び導入を検討することが大切です。
③スキルの向上を阻害する場合がある
生成AIを多用すると、便利さの一方で、ユーザー自身のスキル習得を妨げる可能性があります。そのため、生成AIはあくまで作業効率化のサポートとして使用するのが理想です。
基礎的な技術を磨きながら併用するようにしましょう。
生成AIとBlenderについてのまとめ
今回は、Blenderに生成AIを導入する方法やメリットについて紹介しました。Blenderと生成AIを組み合わせることで、作業効率の向上や品質改善といったさまざまなメリットが得られます。
一方で、期待通りの結果が得られない場合や導入コストといった注意点も存在します。そのため、生成AIはあくまで補助的に活用することが大切です。
Blenderで生成AIを使ってみたい方は、ぜひ本記事を参考に導入にチャレンジしてみてください。