CGの仕事に興味はあるが、実際どのような職種があるのか知らない方も多いでしょう。CG制作はゲームや映像など、さまざまな業界で活躍できますが、工程によって職種は分かれています。
本記事では、CGの仕事内容を職種別に解説しています。また、CG関連の仕事への就職方法も紹介しているので、興味のある方はぜひ最後までご覧ください。
CGの仕事と内容

CG業界は工程によって、職種が細分化されています。CGの主な仕事は以下のとおりです。
- モデラー
- リガー
- アニメーター
- テクスチャーアーティスト
- エフェクトアーティスト
- コンポジター
これらの職種の仕事内容について見ていきましょう。
①モデラー
モデラーは、ゲームや映像に登場する3Dモデルを作る仕事です。キャラクターやアイテム、背景など、あらゆるオブジェクトを形にしていくため、3DCGツールの操作能力や空間認識能力が求められます。
作品の中のオブジェクトをリアルに見せるための大切な工程といえるでしょう。
②リガー
リガーは、3Dモデルにリグを設定して、アニメーションをつけるための土台を作る仕事です。具体的には、キャラクターや機械などに「骨(リグ)」を入れ、関節が自然に曲がるように設定します。
リアルな動きになるように、適切な位置に骨を設定するスキルが求められます。
③アニメーター
アニメーターは現実のようなリアルな動きをCGで制作する仕事です。リガーによって付けられたリグを動かしながら、違和感のない動作を設定していきます。
ざっくりとした動きだけでなく、細かな表情も担当するため、細部までこだわった丁寧な仕事が求められます。
また、以下の記事では、3DCGアニメーションの作り方について解説しています。どのような流れでアニメーション制作を行うのか知りたい方は、ぜひ参考にしてみてください。
④テクスチャーアーティスト
テクスチャーアーティストは、3Dモデルに色や質感を加えて、見た目を整える仕事です。例えば、木材の質感や金属の光沢などはテクスチャーアーティストが整えます。
同じ形のモデルでも、テクスチャ次第でリアルさが大きく変わります。
⑤エフェクトアーティスト
エフェクトアーティストは、作品内のVFXを作る仕事です。火や煙、爆発などを設定し、作品の完成度を高めます。
迫力や世界観を補強する重要な職種です。
⑥コンポジター
コンポジターは、各工程で作られた素材を合成して、最終的な映像に仕上げる仕事です。色味や明るさ、雰囲気を調整して完成度を高めます。
作品全体の見え方を整える役割であり、作品の完成度に直結します。
CGの仕事が活躍するジャンル
CGの仕事は、主に以下のようなジャンルで活躍できます。
- ゲーム
- 映像
- 広告
- XR
これらのCGの仕事で活躍できるジャンルの特徴について見ていきましょう。
①ゲーム

ゲーム業界は、CGの仕事の定番のジャンルです。キャラクターや背景、アイテムなどの3Dモデル制作に加え、モーションやエフェクトなど、ゲームにCGは幅広く活用されています。
特に近年は、リアルなグラフィック表現が求められるため、スキルのあるモデラーやアニメーターは重宝されています。
②映像
映像分野では、映画やアニメ、CMなどでCGが使用されています。CGは、実写では再現しづらい演出ができるため、作品の世界観を高める効果が期待できます。
映像で使うモデルを作るモデラーや、モデルに動きを与えるアニメーターなど、さまざまな職種が活躍できるでしょう。
③広告
広告分野でもCGはよく使われており、CMやWeb広告など幅広い媒体で活用されています。広告業界では、商品や背景をすべてCGで制作して、実物では撮影しにくい表現を実現します。
ほかにも、実写映像にCGを重ねる手法も一般的です。
④XR
VRやARなどのXRコンテンツもCGが活用されるジャンルです。VR空間を構築するために、3DCGの技術が使われます。
市場が拡大している分野でもあるため、今後さらに伸びることが予想されているジャンルといえるでしょう。
CGの仕事に就職する方法
CGの仕事に就職するには、以下の順序で段階的に進んでいく必要があります。
- スキルを習得する
- ポートフォリオを作成する
- 就職活動をする
これらのCGの仕事に就職するためのステップについて見ていきましょう。
①スキルを習得する
CGの仕事は実力が重視される世界なので、まずはCG制作のスキルを習得する必要があります。特に、キャラクターの構造を理解するうえでのデッサンスキルや、制作ツールの操作スキルは欠かせません。
また、CGの学習は独学でもできますが、効率的に学ぶなら講座を利用するのがおすすめです。
講座なら費用はかかりますが、仕事を想定したカリキュラムで学べるため、就職につながりやすいでしょう。
特におすすめなのがBlender基礎セミナーです。Blender基礎セミナーは、未経験からでも短期間で3DCGツールであるBlenderの使い方を学べます。ソフトは無料で使えるので、受講料以外の費用がかからないのもメリットです。
②ポートフォリオを作成する
CGの仕事に応募する際にスキルの証明となるのがポートフォリオです。ある程度CG制作のスキルが身についてきたら、自分の作品をまとめたポートフォリオを作成しましょう。
ポートフォリオには、作品だけでなく、こだわったポイントや作成期間なども掲載しましょう。クオリティの高いポートフォリオを作成することで、未経験からでも就職しやすくなります。
また、以下の記事では、3DCGデザイナーのポートフォリオ制作について解説しています。なにを載せたらよいのか、どのようなことを意識したらよいのかを知りたい方は、ぜひ参考にしてみてください。
③就職活動をする
ポートフォリオが作成できたら、実際に就職活動を進めていきます。就職活動をする際は、応募する職種を明確にして、求人サイトで募集を探しましょう。
また、企業によって求められている人材は異なるため、応募先に合わせてポートフォリオを調整することも大切です。
仕事に必要な3DCGツールの基本的な使い方
CGを仕事にするなら、3DCGツールの基本的な使い方を押さえておきましょう。ここでは、無料で使えるBlenderの以下の基本操作を紹介します。
- オブジェクトの追加
- オブジェクトの編集
①オブジェクトの追加
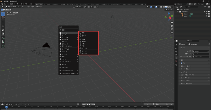
3Dモデルを作るなら、まずオブジェクトを追加する必要があります。オブジェクトは以下の手順で追加できます。
- Shift+Aキーを押す
- 「メッシュ」から追加したいオブジェクトの形状を選択する

また、不要なオブジェクトは、Xキーの「削除」から消すことができます。
②オブジェクトの編集

追加したオブジェクトは、移動や回転、拡大・縮小を行って編集を行います。Blenderではショートカットキーで操作するとスピーディーに編集できるため、基本操作として押さえておくと便利です。
オブジェクトの編集に使えるショートカットキーは以下のとおりです。
| 内容 | ショートカットキー |
| 移動 | Gキー |
| 回転 | Rキー |
| 拡大・縮小 | Sキー |
また、オブジェクトプロパティにある「トランスフォーム」の項目からであれば、これらの操作を数値設定で編集できます。左右対称に配置したいときや、サイズを揃えたいときに便利です。
Blenderの実践的な使い方を学びたい方は、Blender基礎セミナーをチェックしてみてください。Blenderを使ったモデリングやアニメーション、マテリアルなど、3DCG制作に必要な工程を網羅的に学べます。CGを仕事にしたい方は、ぜひこちらの講座もチェックしてみてください。
セミナー名 Blender基礎セミナー 運営元 GETT Proskill(ゲット プロスキル) 価格(税込) 29,700円〜 開催期間 2日間 受講形式 対面(東京・名古屋・大阪)・ライブウェビナー・eラーニング
CGの仕事でよくある質問
CGの仕事でよくある質問をまとめてみました。回答とあわせて見ていきましょう。
CGの仕事は発想力や集中力が高い人に向いています。CGでは、仮想の世界観を創り上げる機会も多いため、高い発想力が求められます。
さらに、CG制作は細かい作業の積み重ねになるため、集中してコツコツ取り組める人や、試行錯誤を楽しめる人も適しているといえるでしょう。
CGの仕事で使われるツールは幅広く、代表的なものとしては「Maya」「3ds Max」「ZBrush」「Blender」「Unity」「Unreal Engine」「After Effects」などがあります。制作するジャンルや担当する工程によって必要なツールは変わるため、目的に合わせて使い分けることが大切です。
例えば、3Dモデルやアニメーション作成なら「Maya」「3ds Max」「ZBrush」「Blender」、ゲームなら「Unity」「Unreal Engine」、エフェクトなら「After Effects」といったように使い分けましょう。
CGの仕事に就くうえで、資格の取得は必須ではありません。ただし、未経験から就職を目指す場合は、知識の証明として資格があると評価につながりやすいでしょう。
CGクリエイターに選ばれる資格としては、CGに関する基礎知識を証明できる「CGクリエイター検定」や、配色や色の理論を学べる「色彩検定」、CG制作に必要なプログラミング知識が評価される「CGエンジニア検定」などがあります。
CGの仕事は将来性があるといえます。ゲームや映像作品ではCGを使うのが当たり前になっており、すでに安定した需要があります。
さらに、VRやARなどのXRコンテンツが普及していくことで、CGの需要は今後さらに高まると予想されます。そのため、これからでもCGのスキルを身につける価値は十分にあるでしょう。
厚生労働省が提供するサイト「job tag」によると、令和6年のCGクリエイターの平均年収は483.9万円となっています。国税庁が発表する「令和6年分 民間給与実態統計調査」によると、日本の平均年収は478万円となっているため、平均よりもわずかに高い水準にあることがわかります。
ただし、CGクリエイターの年収は担当する工程や勤務先、働き方によって差が出やすい点には注意が必要です。
CGの仕事についてのまとめ
今回は、CGの主な職種や仕事内容、就職までの流れなどについて解説しました。CGの仕事はモデリングやアニメーションなど工程ごとに役割が分かれており、それぞれゲーム・映像・XRなど幅広い分野で活躍できます。
就職を目指すなら、まずはスキルを習得し、作品をまとめたポートフォリオを作成したうえで応募を進めるのが基本です。自分の目指す職種を決めて準備を行いましょう。