3DCGデザイナーとして就職・転職するには、ポートフォリオ作りは欠かせません。しかし、どのような点を意識してポートフォリオ作りをすればよいのかわからないという方も多いでしょう。
本記事では、3DCGデザイナーのポートフォリオに載せるべき内容や、作成時の注意点などについて解説しています。ポートフォリオ作りにこれからチャレンジする方は、ぜひ参考にしてみてください。
3DCGデザイナーにポートフォリオが必要な理由
3DCGデザイナーにポートフォリオが必要な理由は、自分のスキルや実力を具体的に証明する手段であるためです。3DCGの業界は実力が重視される世界であり、就職や転職の際には作品をまとめたポートフォリオが必ずチェックされます。
どれだけ技術があっても、それが伝わらなければ評価されません。そのため、作品の完成度や見せ方まで含めて丁寧に作り込んだポートフォリオが、採用を左右する重要な判断材料になります。
3DCGデザイナーのポートフォリオに載せるもの

3DCGデザイナーのポートフォリオに載せた方がよいのは以下の2つです。
- 自己紹介
- 作品
これらの3DCGデザイナーのポートフォリオに載せるべきものについて詳しく見ていきましょう。
①自己紹介
自己紹介では、名前やこれまでの経歴などを簡潔にまとめます。長い文章は避け、なにができる人なのかが一目で伝わる内容が理想です。
3DCGの実務経験がある場合は担当業務を、未経験の場合は学習内容や強みを記載するとよいでしょう。
②作品
作品は、モデリング・リギング・アニメーションなどジャンルごとに整理して掲載しましょう。また、各作品には制作意図やこだわりポイント、制作期間などを簡潔に添えるのがおすすめです。
並び順は自信のある作品から配置し、最初に強みが伝わる構成を意識すると印象が良くなります。
また、3DCGデザイナーについて詳しく知りたい方は、以下の記事を参考にしてください。3DCGデザイナーに必要なスキルや平均年収、おすすめの3DCGソフトなどについて解説しています。
3DCGの職種別にポートフォリオ作成で大切なこと
3DCGは、役割によってさまざまな職種に分かれます。以下の職種ごとにポートフォリオ作成で大切なことについて見ていきましょう。
- モデラー
- リガー
- アニメーター
①モデラー
モデラーのポートフォリオでは、トポロジーのきれいさが重要視されます。特に、モデルに無駄なポリゴンがないかや、エッジが滑らかかは評価のポイントです。
ワイヤーフレームの画像を掲載して、基本がしっかり押さえられていることをアピールしましょう。
②リガー
リガーのポートフォリオでは、キャラクターが効率的かつ正確に動かせているかが重要視されます。そのため、ポートフォリオには実際にキャラクターが動いている動画を掲載する必要があります。
また、スクリプトを用いてリグの自動化をしている場合は、説明を加えることでアピールにつながるでしょう。
③アニメーター
3DCGアニメーターのポートフォリオで重視されるのは、基本動作がしっかりできているかです。歩行やジャンプのような基本動作はスムーズか、動きにキレがあるかなどは細かくチェックされます。
そのため、ポートフォリオには自信のある特殊な動きばかり載せるのではなく、基本の動きも掲載することが大切です。
ポートフォリオ作りにおすすめの3DCGソフト

ポートフォリオに使う3DCG作品を作成するうえで、使用するソフト選びは重要なポイントです。以下は、ポートフォリオ制作に活用できる代表的な3DCGソフトです。
| ソフト | 特徴 |
| Blender |
|
| Maya |
|
| 3ds Max |
|
無料で始められるBlenderが手軽ですが、志望業界に合わせてMayaや3ds Maxを使うのも有効です。自身の目指すキャリアに合わせて3DCGソフトを選択しましょう。
また、Blenderの使い方については、短期間でソフトの使い方や3DCG作品の作り方を学べるBlender基礎セミナーで学習するのがおすすめです。Blender基礎セミナーでは、モデリングだけでなく、テクスチャリングやアニメーションの作成方法も学べます。そのため、講座を受講することで、3DCG全般のスキルを身につけられるでしょう。
3DCGデザイナーのポートフォリオで注意すること
3DCGデザイナーがポートフォリオを作成するうえで注意すべきなのは以下の3点です。
- 作品は10~20点程度載せる
- 静止画では伝えられない作品はデモリールにまとめる
- 出典を明記する
これらの3DCGデザイナーのポートフォリオで注意することについて見ていきましょう。
①作品は10~20点程度載せる
3DCGデザイナーのポートフォリオでは、作品数は10〜20点程度に絞るのが適切です。少なすぎると実力を判断しづらく、多すぎると一つひとつの印象が薄れてしまったり、担当者の負担が大きくなったりしてしまいます。
基本的には最近制作した作品から並べ、自分の強みが伝わるものを厳選しましょう。完成度の高い作品を選ぶことで、ポートフォリオにてスキルを明確に伝えられます。
また、3DCGを独学する方法については、以下の記事で解説しています。ポートフォリオに載せる3DCG作品を独学で作り上げたいと考えている方は、ぜひこちらも参考にしてください。
②静止画では伝えられない作品はデモリールにまとめる
モーションやエフェクトなど、静止画では魅力が伝わらない3DCG作品はデモリールにまとめるのが効果的です。動画は数分程度に抑え、テンポよく構成しましょう。
また、ただ映像を並べるだけでなく、注目してほしいポイントをテロップで補足するなどすると、担当者に意図が伝わりやすくなります。
③出典を明記する
ポートフォリオには、掲載してよい作品だけを載せる必要があります。前の企業で行ったプロジェクトを載せるケースなど、オリジナル作品以外を使用する場合は必ず許可を取りましょう。
また、共同制作の作品は、自分が担当した範囲を記載する必要があります。出典を正しく明記することで、誠実さや理解のある姿勢が評価につながります。
3DCGのポートフォリオに載せる作品の作り方
3DCGのポートフォリオに載せる作品の作り方の例として、無料の3DCGソフトであるBlenderでゴミ箱の3Dモデルを作成する方法について紹介します。以下で3Dモデルの作成手順を確認し、ぜひ制作に役立ててください。
①基本の形状を作成する
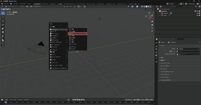
まずは、Blenderを立ち上げると表示されているデフォルトの立方体をクリックで選択し、Deleteキーで削除します。続いて、Shift+Aキーの「メッシュ」から「円」を追加しましょう。

円のオブジェクトが追加されたらTabキーで編集モードに切り替えて、Eキーで上に押し出します。

再度Eキーを押して、さらに少し上に押し出したら、Altキーを押しながら底面の辺をクリックします。次は下向きにEキーで押し出しをかけてください。

最後にFキーを押して、底面を張り付ければ基本の形状は完成です。

②中央部分を作成する
まず、3Dビューポート右上にあるアイコンから透過表示に切り替えます。

これでオブジェクトの反対側も選択できるようになります。続いて、Ctrl+Rキーを押して横方向に8本のループカットを入れてください。

ループカットの数はマウスホイールを回すことで変更できます。ループカットを入れたら、面選択モードに切り替え、一番上と下の領域を除いた中央部分のみをドラッグで選択します。
選択できたら、Ctrl+Fキーを押して「扇状に分離」を選択しましょう。

もう一度Ctrl+Fキーを押して、「三角面を四角面に」を選択します。次に、Ctrl+Iキーで選択範囲を反転させます。

このとき、3Dビューポート右上にあるアイコンをクリックして透過モードを解除しておきましょう。Pキーから「選択」をクリックして、選択部分を別オブジェクトとして分離させます。

Tabキーでオブジェクトモードに切り替えたら、中央部分をクリックして選択してください。画面右にあるモディファイアープロパティの「生成」から「ワイヤーフレーム」を開いたら、幅を「0.025」に変更します。

これで、ゴミ箱らしい網目の構造になるので、上部の下向き矢印アイコンから「適用」をクリックしましょう。
③モデルを仕上げる
網目部分が完成したら、Shiftキーを押しながら上部のメッシュも選択して、Ctrl+Jキーで統合します。次に、モディファイアープロパティの「生成」から「サブディビジョンサーフェス」を追加し、ビューポートのレベル数を「2」に設定してください。

さらに、右クリックから「スムーズシェード」を選択するとモデルが滑らかな見た目になります。最後に、Tabキーで編集モードに移行したら、Ctrl+Rキーで底面に一本のループカットを入れます。
モディファイアープロパティの「生成」から「ソリッド化」を選択すれば、ゴミ箱の3Dモデルの完成です。

また、Blenderを使ってポートフォリオに載せる3DCG作品を作りたい方は、Blender基礎セミナーで学習するのがおすすめです。Blender基礎セミナーでは、Blenderの操作方法や3DCGモデル・アニメーションの作り方などをプロから学べます。講座で作品作りを学習することで、ポートフォリオの内容を充実させられるので、興味のある方はぜひチェックしてみてください。
セミナー名 Blender基礎セミナー 運営元 GETT Proskill(ゲット プロスキル) 価格(税込) 27,500円〜 開催期間 2日間 受講形式 対面(東京・名古屋・大阪)・ライブウェビナー・eラーニング
3DCGデザイナーのポートフォリオについてのまとめ
今回は、3DCGデザイナーのポートフォリオについて紹介しました。3DCGデザイナーのポートフォリオは、自身の実力を証明するために欠かせない要素です。
自己紹介と作品を軸に、職種ごとに評価されるポイントを意識して構成することが大切です。また、作品数の絞り込みやデモリールの活用、出典の明記など、基本的なルールを守ることで信頼性も高まります。
3DCGデザイナーを目指している方は、まずは目的に合ったポートフォリオを作ることを目標にしましょう。