オープンソースの3DCGソフトである「Blender」では、モデリングだけでなくオブジェクトを動かすアニメーション制作も行えます。難易度の高いイメージのあるアニメーションですが、Blenderなら簡単な操作で実現可能です。
本記事では、Blenderを使ったアニメーションの作り方について詳しく解説します。アニメーションの基本的な仕組みから、実際の作成手順まで紹介しているので、アニメーションの作り方をマスターしたい方は、ぜひ参考にしてみてください。
Blenderアニメーションの仕組み
Blenderのアニメーションは、静止画を連続して表示することで動きを表現する仕組みになっています。これは、パラパラ漫画のようなものと考えるとわかりやすいでしょう。
Blenderでは、1枚1枚の静止画を「フレーム」と呼び、そのフレームを順番に再生することでアニメーションが作られます。1秒間に表示されるフレームの枚数を「フレームレート」といいます。
例えば、「60fps」の場合、1秒間に60枚の静止画を再生しているという意味になります。フレームレートの数が多いほど動きは滑らかになりますが、その分コンピュータの処理負荷も高くなるため、作品の目的や用途に合わせて調整することが大切です。
また、Blenderのアニメーションでは、最初と最後のフレームの状態をソフトに記録しておくと、その間の動きを自動で補完してくれるのが特徴です。例えば、1フレーム目でオブジェクトが左にあり、100フレーム目で右にあると設定すると、Blenderがその間の移動を計算し、自然な動きを再現してくれます。
このように、特定のタイミングでオブジェクトの位置や回転、サイズなどを記録させた状態を「キーフレーム」と呼びます。Blenderではこのキーフレーム同士をつなぐことで、滑らかなアニメーションを作成可能です。
Blenderを使ったアニメーションの作り方
実際に、Blenderを使ったアニメーションの作り方について解説します。今回は、オブジェクトが移動しながら回転と拡大を行うアニメーションの作り方を確認していきましょう。
①移動アニメーションの作り方
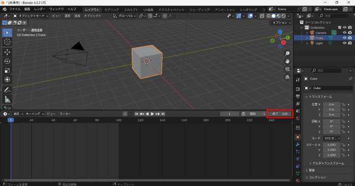
まずは、オブジェクトを一定の距離だけ動かす移動アニメーションの作り方から見ていきましょう。最初に、画面下部のタイムラインを開き、アニメーション全体の長さを示す「終了」フレームを100に設定します。

これは、アニメーションがどのくらいの時間で完結するかを決める作業で、今回は100フレームのアニメーションを作成します。次に、動かしたいオブジェクトを選択し、タイムラインの1フレーム目に合わせましょう。
この状態でキーボードのKキーを押し、「位置・回転・スケール」を選択します。これは、オブジェクトの現在の位置や角度、大きさをキーフレームとして記録する操作です。

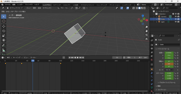
Blenderでは、このように特定のタイミングごとにキーフレームを設定することで、動きの変化を表現していきます。続いて、タイムラインを100フレーム目に移動し、G→X→8でオブジェクトをX方向へ8メートル移動させます。

オブジェクトを移動させたら、再度Kキーを押して「位置・回転・スケール」を選択すると、100フレーム目の位置が記録され、Blenderが1フレーム目と100フレーム目の間の動きを自動で補間してくれます。
最後にスペースキーでオブジェクトが問題なく移動しているか再生して確認してみましょう。
②回転アニメーションの作り方
次に、オブジェクトが回転するアニメーションの作り方について見ていきます。タイムラインを30フレーム目に合わせ、Kキーを押して「位置・回転・スケール」を選択します。これが回転を始める前の基準点です。
次に50フレーム目へ移動し、オブジェクトを選択した状態でR→Y→50と入力し、Y軸にオブジェクトを50度回転させましょう。

回転後、再びKキーを押して「位置・回転・スケール」を設定すると、Blenderが30フレーム目から50フレーム目までの間でスムーズに回転するアニメーションを自動生成してくれます。
さらに、100フレーム目に移動して同じようにR→Y→50と入力し、もう一度Kキーでキーフレームを設定すれば、アニメーションの後半にもオブジェクトの回転を継続可能です。この設定がなければ、50フレーム目から逆回転のアニメーションが自動で付与されます。
③拡大アニメーションの作り方
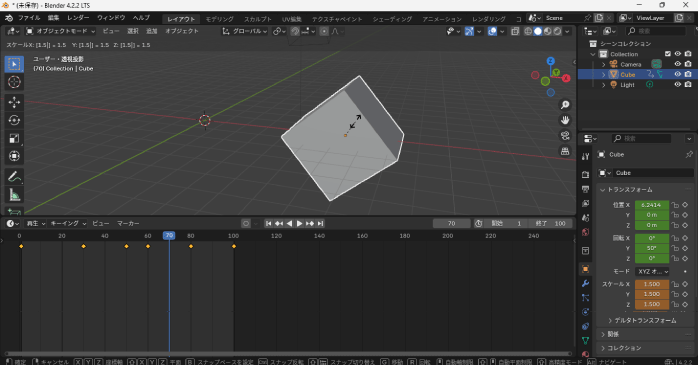
最後に、オブジェクトの大きさを変える拡大アニメーションの作り方を見ていきます。まず60フレーム目に移動し、Kキーで「位置・回転・スケール」を設定します。
その後、80フレーム目にもう一度「位置・回転・スケール」のキーフレームを設定しましょう。これにより、間に拡大アニメーションを入れれば、拡大してから元のサイズに縮小するアニメーションを作成できます。
次に、70フレーム目に進み、オブジェクトを選択してS→1.5と入力しましょう。

拡大後にKキーを押して「位置・回転・スケール」を設定すれば、Blenderが60フレーム目から70フレーム目にかけてオブジェクトが徐々に大きくなり、70フレーム目から80フレーム目にかけて縮小する動きを作ってくれます。
これらの一連の手順がBlenderを使ったアニメーションの作り方です。
また、より複雑なBlenderのアニメーションの作り方については、Blender基礎セミナーで学ぶのがおすすめです。Blender基礎セミナーでは、モデルに関節を設定して、リアルな動きを実現する方法を学習できます。特に、人体モデルに動きをつけてみたい方は、以下のリンクから詳細をチェックしてみてください。
セミナー名 Blender基礎セミナー 運営元 GETT Proskill(ゲット プロスキル) 価格(税込) 29,700円〜 開催期間 2日間 受講形式 対面(東京・名古屋・大阪)・ライブウェビナー・eラーニング
Blenderのアニメーションの編集方法
作成したアニメーションを編集する方法について紹介します。以下の機能の使い方や操作方法について見ていきましょう。
- イージング
- キーフレームの修正
①イージング
イージングとは、アニメーションの加速や減速を調整することで、より現実的な動きを再現したり、逆にカクカクとした動きにしたりできる仕組みです。タイムライン上部の「ビュー」から「グラフエディターに切り替え」を選択することで、イージングの調整を行えます。

変更したいキーフレームを選択して、上部の「キー」にある「補完モード」の「補完」から変更しましょう。また、よく使われる補完機能は以下の3種類です。
| 機能 | 説明 |
| 一定 | 次のキーフレームまで前のキーフレームの値を維持する |
| リニア | 同じスピードでアニメーションが行われる |
| ベジエ | 滑らかな曲線で結ばれたアニメーションになる |
実装したいアニメーションに合わせて設定を変更しましょう。
②キーフレームの修正

グラフエディタでは、キーフレームの修正も可能です。キーフレームを左右にドラッグすれば、アニメーションのタイミングを変更できます。
上下の場合は、動きの度合いを修正できます。直感的にキーフレームを触りたい場合におすすめの方法です。
また、Blenderを使った3Dモデリング作成にチャレンジしてみたい方は、以下の記事を参考にしてください。実際に家の作り方を解説しながら、モデリングの具体的な方法を紹介しています。
Blenderで作ったアニメーションを出力する方法
Blenderで作成したアニメーションを出力する方法を紹介します。まず、レンダープロパティで使用するレンダーエンジンを選択しましょう。
基本は初期設定のEeveeで十分ですが、高品質な出力を求める場合はCyclesも利用できます。しかし、Cyclesはパソコンの負荷が大きいので注意が必要です。
次に出力プロパティで保存先や形式を設定しましょう。動画として出力する際は、出力フォーマットを動画形式のものに変更する必要があります。

設定後は、画面上部にある「レンダー」メニューから「アニメーションレンダリング」を選択すればレンダリングが開始され、終了すればアニメーションが出力されます。

また、Blenderのレンダリング方法については、以下の記事で詳しく解説しています。レンダリング設定のコツや、拡張子ごとの特徴などについても紹介しています。
Blenderを使ったアニメーションの作り方を学ぶ方法
Blenderを使ったアニメーションの作り方を習得するには、自分に合った学習方法を選ぶことが大切です。主に以下のような学び方が選択肢となります。
- 本で学ぶ
- 講座で学ぶ
これらの学習方法の特徴について見ていきましょう。
①本で学ぶ
Blenderには多くの学習本が出版されており、アニメーション制作に特化した内容のものも豊富です。そのため、本を活用するだけでも十分にアニメーションのスキルを身につけることができます。
特に、本なら基礎から応用まで段階的に学べる構成になっているため、なにから始めればよいかわからない初心者にとっておすすめな学習方法といえるでしょう。さらに、自分のペースで学べるうえ、低コストで始められる点も大きな魅力です。
②講座で学ぶ

Blenderを使ってアニメーションの作り方を学ぶなら、プロから体系的にスキルを習得できる講座の受講がおすすめです。特に、Blender基礎セミナーなら、アニメーション設定に必要な工程を一から丁寧に学べます。
また、アニメーションだけでなくモデリングの方法やマテリアル設定、テクスチャ設定なども学べるため、Blenderの基礎を網羅的に身につけられます。
さらに、学習形態は複数から選べ、自分に合った方法でスキルアップできるのも魅力です。アニメーションの作り方や、そのほかのBlender機能の使い方を効率的に学びたい方は、ぜひBlender基礎セミナーをチェックしてみてください。
Blenderを使ったアニメーションの作り方のまとめ
今回は、Blenderを使ったアニメーションの作り方について解説しました。今回紹介した移動・回転・拡大の基本的なアニメーションの作り方を理解すれば、さまざまな動きを自由に表現できるようになります。
また、グラフエディターを活用してイージングやキーフレームの修正を行うことで、より自然で滑らかなアニメーションに仕上げることも可能です。ぜひ本記事の作り方を参考に、オリジナルのモデルを動かすことに挑戦してみてください。