建物の室内空間の設計に興味のある方には、インテリアデザイナーがおすすめです。インテリアデザイナーになると、利用者が心地よく過ごせる空間を、自分のアイデアをもとに作成できます。
本記事では、インテリアデザイナーの具体的な仕事内容や取っておくと便利な資格などについて紹介します。インテリアデザイナーを目指す方は、ぜひ参考にしてください。
インテリアデザイナーとは
インテリアデザイナーは、住宅や店舗などの室内空間を設計する仕事です。建築設計者や施工業者などと連携しながら、空間全体の環境設計を行うほか、室内装飾や家具のデザイン、配置計画まで幅広く担当します。
企画や設計段階から関わり、快適な室内環境を構築することを目指します。
インテリアコーディネーターとの違いは?
インテリアデザイナーと似た職業にインテリアコーディネーターがあります。インテリアデザイナーとインテリアコーディネーターは、どちらも室内空間に関わる仕事ですが、その役割には違いがあります。
インテリアデザイナーとインテリアコーディネーターの違いは以下の表のとおりです。
| 職種 | 特徴 |
| インテリアデザイナー | 空間全体やインテリアをデザインする仕事 |
| インテリアコーディネーター | 既存のインテリアを用いて空間を演出する仕事 |
両者の大きな違いは、空間やインテリアをデザインするのか、既存の空間をコーディネートするのかにあります。自分の関わりたい仕事の内容に合わせて選ぶことが大切です。
インテリアデザイナーの平均年収は?
インテリアデザイナーの平均年収は、おおよそ400万円前後といわれています。ただし、勤務する企業の規模や地域によって差があります。
また、経験やスキルを積むことで、フリーランスとして独立することもでき、そうした場合はさらなる収入増を目指せるでしょう。
インテリアデザイナーの仕事内容

インテリアデザイナーは、まずクライアントとのヒアリングを通じて要望や予算などを確認し、それに基づいた企画を作成します。その後、施工会社と連携しながら、使用する素材や細かいデザインの内容を決定していきます。
空間に配置する家具や照明、内装などのインテリアをデザインするのはもちろん、場合によっては建物そのもののデザインに関わることもあるのが特徴です。企画段階から施工まで幅広く関わることで、魅力的な空間を構築するのがインテリアデザイナーの役割です。
また、インテリアデザイナー以外にも空間デザインを行う職種を知りたい方は、以下の記事を参考にしてください。空間デザインの概要について解説しています。
インテリアデザイナーにおすすめの資格

インテリアデザイナーになるために必要な資格はありませんが、資格を持っていると就職や転職に有利に働きます。インテリアデザイナーを目指すうえで取得がおすすめの資格は以下のとおりです。
- インテリアコーディネーター資格試験
- インテリアプランナー試験
- カラーコーディネーター検定試験®
- インテリアアドバイザー資格認定試験
これらの資格の特徴について見ていきましょう。
①インテリアコーディネーター資格試験
インテリアコーディネーター資格試験は、公益社団法人インテリア産業協会が認定する民間資格です。インテリアコーディネーターの歴史や仕事内容などの知識が問われるため、インテリアに関する総合的な理解が求められます。
資格を取得することで、インテリアコーディネーターに必要な基礎知識を保有していることの証明となります。
②インテリアプランナー試験
インテリアプランナー試験は、公益財団法人建築技術教育普及センターが実施する民間資格です。取得することで、高品質なインテリア空間を実現するための設計能力を持つことを証明できます。
試験は「学科試験」と「設計製図試験」の二部構成となっており、知識だけでなく設計力も求められる点が特徴です。
③カラーコーディネーター検定試験®
カラーコーディネーター検定試験®は、東京商工会議所が実施する色彩に関する知識を問う資格です。魅力的な空間を演出するためには色の知識が不可欠であり、インテリアデザインにおいても重要なスキルとなります。
また、インテリアだけでなく、ファッションや商品企画、プレゼン資料の作成など、幅広い分野で活かせる汎用性の高い資格です。
④インテリアアドバイザー資格認定試験
インテリアアドバイザー資格認定試験は、日本デザインプランナー協会が実施している民間資格です。合格すると、インテリアアドバイザーの知識と技術を保有していることを証明できます。
また、試験は在宅で受けられるため、忙しい方でも自分のタイミングで受験できます。
インテリアデザイナーに向いている人

インテリアデザイナーには、以下のような特徴にあてはまる人に向いています。
- デザインが好きな人
- 設計力がある人
- コミュニケーション能力が高い人
どのような人がインテリアデザイナーに向いているかを知っておくことで、自分の適性を判断しやすくなります。これらの特徴について見ていきましょう。
①デザインが好きな人
魅力的な空間を構築したり、インテリアをデザインしたりするためには、デザインセンスが欠かせません。デザインが好きな人であれば継続的に学習を続けやすく、新しい技術を吸収しながら成長できます。
特に、インテリアのトレンドは常に変化するため、興味を持って学び続けられる人は適しているといえるでしょう。
また、インテリアデザイナーがアイデアを具現化する際に、3DCGソフトを使って3Dモデリングを行う場合があります。以下の記事では、そんな3Dモデリングの概要について解説しています。
②設計力がある人
インテリアデザインの現場では、自分で空間を設計する場面が多くあります。そのため、AutoCADなどを使って設計を行うスキルが求められます。
設計作業が得意な人や、構造を考えることが好きな人にはインテリアデザイナーは向いている仕事といえるでしょう。
③コミュニケーション能力が高い人
インテリアデザイナーは、建築家や施工業者など、さまざまな職業の人と連携しながら仕事を進めます。そのため、関係者と円滑にやり取りできるコミュニケーション能力が重要です。
相手の要望を正確に理解するだけでなく、こちらの意見や意図を適切に伝える力も求められます。
3DCGツールを使って家具を作成する方法
無料で使えるBlenderを使って、シンプルな机のモデリングをする手順について解説します。モデリングスキルを身につければ、デザイン案の確認に役立ちます。
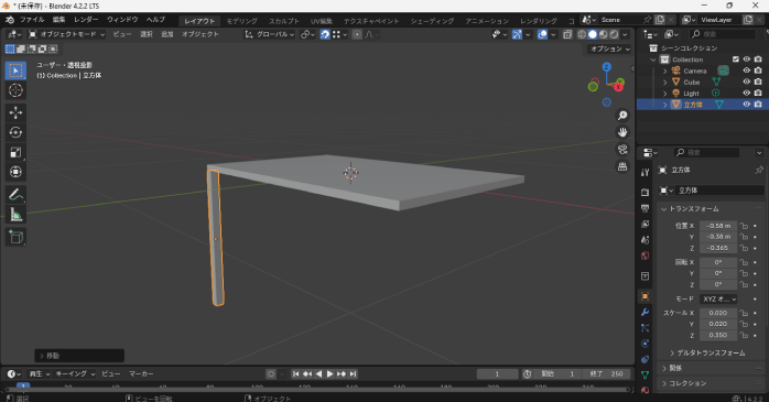
①天板を作る

まず、Blenderでデフォルト表示される立方体を天板として使用します。立方体を選択し、Nキーで表示されるパネルから「X」「Y」「Z」の寸法を以下の値に変更します。
- X:1.2
- Y:0.8
- Z:0.03
単位はメートルのため、幅120cm・奥行80cm・厚さ3cmの天板が完成します。
②脚を作る

次に、机の脚を作成します。Shift+Aキーで「メッシュ」から「立方体」を追加し、以下のサイズに変更します。
- X:0.04
- Y:0.04
- Z:0.7
長さ70センチの脚の形状が作られます。続いて、上部メニューから「スナップ」を選び、スナップ対象を「頂点」に変更してください。

磁石アイコンをオンにしたら、脚のオブジェクトを選択し、Gキーで天板の端へ移動させると自動的にオブジェクト同士がスナップされます。

次に、7キーで視点を真上に切り替え、G→X→0.03とG→Y→0.03の操作で脚を内側に3cm移動させましょう。
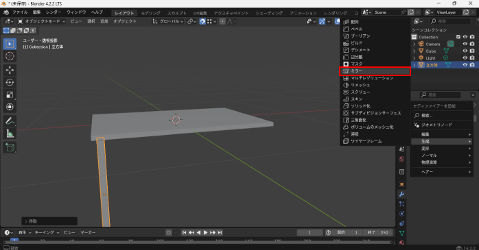
③脚を複製する
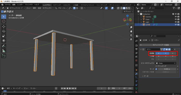
作成したい脚を4本に複製するためにミラーを使用します。モディファイアープロパティにある「モディファイアを追加」の「生成」から「ミラー」を選択してください。

ミラーオブジェクトのスポイトで天板を指定し、座標軸の「X」と「Y」にチェックを入れると、残りの脚が左右対称で自動生成されます。

ここまでで、シンプルな机のモデリングは完成です。
また、Blenderを使ったモデリングの方法をより詳しく知りたい方は、Blender基礎セミナーがおすすめです。Blender基礎セミナーでは、基本のポリゴンモデリングからアーマチュアを設定して作るアニメーションまで幅広く学べます。Blenderを一から学びたい方は、ぜひ詳細をチェックしてみてください。
インテリアデザイナーになる方法
インテリアデザイナーになるには、主に以下のような方法があります。
- 大学や専門学校で学ぶ
- 民間のスクールに通う
- 講座を受講する
どの方法を選ぶかによって学べる内容や習得スピードは異なります。これらのインテリアデザイナーになる方法について詳しく見ていきましょう。
①大学や専門学校で学ぶ
美術や建築を学べる大学や専門学校で学ぶ方法です。基礎から応用まで体系的に学べるため、実務で役立つ実践的なスキルを習得できます。
就職活動も本格的にできるため、卒業後の就職につながりやすいのもメリットです。
②民間のスクールに通う
未経験からインテリアデザイナーに転職したい場合には、民間のスクールがおすすめです。スクールではプロから知識を吸収できるため、独学では理解しづらい部分の習得に向いています。
また、資格取得を目指せるスクールを選ぶことで、卒業後の転職活動も有利に働きます。未経験でもしっかり学びたい方は、民間のスクールを選択肢に入れてみてください。
③講座を受講する
インテリアデザイナーに関連するデザインや3Dモデリングなど、特定の技術を学べる講座を受講する方法もあります。スクールよりも短期間かつ低コストで学習できるため、仕事や学業の合間に無理なくスキルを身につけたい方に向いています。
オンラインで受講できる講座も多く、場所や時間を選ばず学習できる点も講座の魅力です。
また、Blender基礎セミナーでは、インテリアデザインに役立つ3DCGソフト「Blender」の使い方を基礎から学べます。3DCGソフトを使ったことのない方でも、短期間でスキルアップできる内容です。Blenderを使ってインテリアのアイデアを形にしてみたい方は、ぜひ詳細をチェックしてみてください。
セミナー名 Blender基礎セミナー 運営元 GETT Proskill(ゲット プロスキル) 価格(税込) 29,700円〜 開催期間 2日間 受講形式 対面(東京・名古屋・大阪)・ライブウェビナー・eラーニング
インテリアデザイナーについてのまとめ
今回は、インテリアデザイナーについて紹介しました。インテリアデザイナーは、室内空間の設計やインテリアのデザインを行い、魅力的な空間を生み出す仕事です。
特に、デザインが好きな人やコミュニケーションを大切にできる人に向いています。インテリアデザイナーにはさまざまな目指し方があるので、興味のある方は自分に合った方法でスキルを磨いてみてください。